欢迎访问完美体育网址 官方网站
 
地建青年安居项目家具家电招标项目中标候选人公示
 
发布日期:2025-01-20     来源:完美体育网址      作者:招标代理部      浏览次数:6994     字体:      

标段(包)编号:SXJS-CGZB-2024-151

一、招标概况

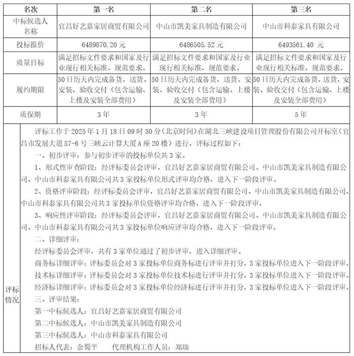
地建青年安居项目家具家电招标项目于2025年1月18日09时30分在完美体育网址开标室(宜昌市发展大道57-6号三峡云计算大厦A座20楼)开标、评标,根据评标委员会提交的评标报告,现将中标候选人公示如下:

二、评标结果


三、公示时间

公示期为2025年1月20日17时至2025年1月23日17时。

四、异议与投诉

投标人或者其他利害关系人对评标结果有异议的,应在评标结果公示期内以书面形式向招标人提出,招标人将自收到异议之日起3日内作出书面答复,作出答复前,将暂停招标活动。

投标人或者其他利害关系人对招标人答复仍持有异议的,应当在收到答复之日起10日内持招标人的答复及投诉书,向相关部门提出投诉。

五、联系方式

招标人:中国化学工程第十六建设有限公司

电话:18086389373

招标代理机构:完美体育网址

电话:0717-6037143



招标人:中国化学工程第十六建设有限公司

招标代理机构:完美体育网址

2025年1月20日

上一篇:《宜荆荆恩神区域旅游一体化发展规划》编制服务商采购成交结果公告
下一篇:兴山农商银行榛子支行强电及职工公寓改造项目竞争性磋商公告